《天下3》官方论坛
标题: 【大荒之声】天下3开发组公测爆料活动问题爆料内容集锦(附录音) [打印本页]
作者: 闲云朵朵飘丶 时间: 2012-4-29 13:43
标题: 【大荒之声】天下3开发组公测爆料活动问题爆料内容集锦(附录音)
奇迹源于希望,努力成就梦想,携手CC66,开启天下3全新篇章
天下3官方广播电台——【大荒之声】
【大荒之声】天下3开发组教授&长生公测爆料活动
开发组嘉宾:教授、长生
主持人:大荒之声-香芯
内容:天下3公测内容提前爆料
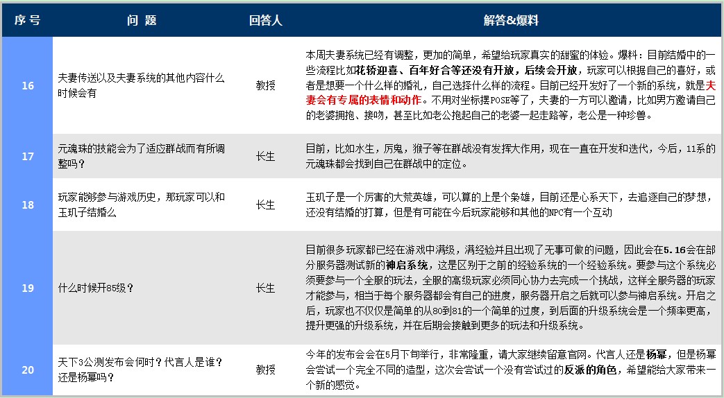
爆料内容集锦:
还有一些是爆料节目中场景的图片,会马上跟上,请稍等哦~
大荒之声每天都很精彩,请继续锁定CC66大荒之声哦~
当然,如果您有问题,也可以PM闲云哦~
--------------------------------------------------------------------------------------------------------------
真的不要问我为什么第一张和最后一张不一样大,这个问题我也很迷茫,真的= =
p.s.教授声音很好听,长生么,你们懂的。另外长生在回答能不能和鸡哥结婚的时候,他沉默了=、 =
[ 本帖最后由 闲云朵朵飘丶 于 2012-4-29 21:15 编辑 ]
作者: 丶雨落天青 时间: 2012-4-29 16:50
录音出来啦
作者: 麻葛香苏散 时间: 2012-4-29 22:20

作者: qiaoyangasnl 时间: 2012-4-30 13:22
晕 怎么不发到一桶去把,我找了半天终于找到这里了来了。
[ 本帖最后由 闲云朵朵飘丶 于 2012-5-4 10:10 编辑 ]
作者: 昵称c731d8 时间: 2012-4-30 13:50
帮顶。。。。霸气。。。。
[ 本帖最后由 闲云朵朵飘丶 于 2012-5-4 10:10 编辑 ]
作者: 星雨乄夜无辰 时间: 2012-4-30 21:22

作者: 此彼。 时间: 2012-5-5 22:06
和鸡哥结婚

作者: 铃儿坠 时间: 2012-5-6 14:17
如果和鸡哥成亲…………如果会杯具的,雨声得找他算账的~~~
PS:俺数学不好能不出10以外的题目么……
作者: 栤葑凝玥 时间: 2012-5-10 17:57
我来顶个帖
作者: 晏紫苏 时间: 2012-5-14 22:26
找了好久才找到,蹲坑。。

作者: 昵称b33e0d 时间: 2012-5-31 12:36
云哥,我要走后门!!!
作者: 开落无异 时间: 2012-5-31 14:22
最高等级是没有等级的意思就是说,可以升无限升级
| 欢迎光临 《天下3》官方论坛 (https://tx3.netease.com/) |
Powered by Discuz! X3.3 |