《天下3》官方论坛

标题: 天下一统版规(本版发帖必看哦!) [打印本页]

作者: 驱蚊花露水    时间: 2015-3-16 11:46
标题: 天下一统版规(本版发帖必看哦!)
本帖最后由 驱蚊花露水 于 2016-6-6 15:00 编辑
   

天下一统版块是天下3游戏的主讨论区,一切关于天下3游戏的内容均可在本版发表。

欢迎大家踊跃发言,互相交流,指导新玩家。

为了维护好版面的良好秩序,请遵守本版版规。





版规指引:

(一)版主操作提示:移动、下沉\关闭\编辑、撤销评分\警告\扣分、高亮\鉴定

(二)
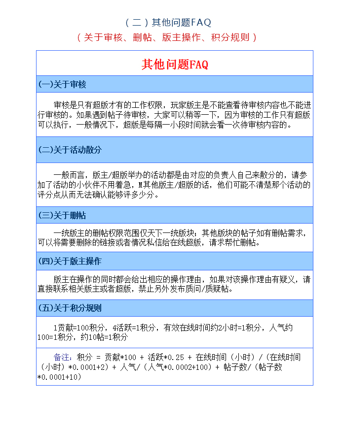
其他问题FAQ(关于审核、散分、删帖、版主操作、积分规则的问题)(待补充)

(三)
天下一统·版规&论坛管理总条例

(四)
天下一统·指引( 含:如何发图头像、签名设置,添加音乐、视频,快速获得积分技巧、美化帖子等)
作者: 驱蚊花露水    时间: 2015-3-16 11:47
本帖最后由 驱蚊花露水 于 2015-12-5 19:02 编辑


新增高亮补充:

优秀的势力展示贴会给予一定时间的限时高亮作为鼓励

PS:优秀势力贴给予一个星期的限时高亮鼓励,后续有优秀的内容更新可以艾特我增加高亮时间。

                             再PS:势力展示贴纯展示,不可以发布招人信息以及留下歪歪等联系方式,编辑后如果还有发现取消高亮,并将帖子移入


作者: 驱蚊花露水    时间: 2015-3-16 11:55
本帖最后由 驱蚊花露水 于 2015-6-4 09:39 编辑

  


作者: 驱蚊花露水    时间: 2015-3-16 12:05
   

天下一统·版规





1.本版是天下3游戏的主讨论区,一切关于天下3游戏的内容均可在本版发表。欢迎大家踊跃发言,互相交流,指导新玩家。

2.本版禁止发布与天下3游戏无关的内容,尤其禁止灌水(纯表情、单纯抢沙发、刷屏等)及发布广告。
   特别禁止发表带有攻击性语言的回贴。

3.本版欢迎玩家发表各类技术贴以及攻略贴,对于优秀的内容版主将根据官方论坛管理条例给予高亮、加精华、加贡献等奖励。

4.请各位玩家朋友遵守官方论坛管理条例点击查看论坛管理规则对于违反管理条例的主题贴或回复版主将有权利进行相关操作。

5.不得发布毫无实质内容的和谐贴(例如:今天下战场又被某职业一百遍啊一百遍)不得发表跟风贴(例如:听听X楼怎么说等猜楼内容)

6.本版严禁要说法的质问帖,有问题请到投诉受理区或者直接联系版主,违规者有可能需要被逐出。

7.本论坛为天下3游戏相关论坛,并不提供单纯发贴交流服务,请号称论坛OL的朋友自重。

8.在一统版块,10积分可以回复,100积分可以发表主题!点击查看论坛新积分规则和头像签名设置


9.请不要在回复时粘贴没有营养的流水账,尊重他人发帖!举报违规,奖励论坛积分哦。

10.凡是利用加分的方式侮辱他人的,版主可视情节轻重直接封停或逐出。

11.游戏BUG、意见、建议相关的贴子发到“大荒隐患”,如果在本版块发布,版主有权帮助移动贴子。

12.角色出售或估价、游戏物品买卖等相关的贴子发到“藏宝阁”版块。如果在本版块发布,版主有权帮助移动贴子。

13.严禁刻意加长标题,标题党会受到编辑、扣分、删贴等操作。

14.单纯求分、散分帖,版主发现后会删除或关闭。

15.严禁在标题中使用与游戏内容无关、质问等词语(如:“XX进来给个说法”、“XX你敢不敢”等),这类贴子将根据贴子内容受到编辑、扣分、删帖等操作。






欢迎光临 《天下3》官方论坛 (https://tx3.netease.com/) Powered by Discuz! X3.3