【玄修分析】念修小加强、毒医加没加强不好说、魂念去世

查看数: 6703 | 评论数: 81 | 收藏 8
关灯 | 提示:支持键盘翻页<-左 右->
    组图打开中,请稍候......
发布时间: 2020-6-24 11:33

正文摘要:

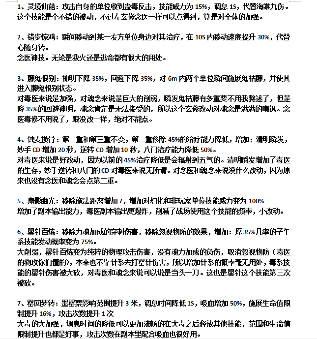
本帖最后由 月华皎皎 于 2020-6-24 16:09 编辑 个人向分析,个人向测试,一切的分析都是基于个人的理解与喜好,没有任何权威性,和平讨论不要杠不要阴阳怪气哦,谢谢 不过具体的加强还是削弱还是要看其他 ...

回复

点睛不画龙 来自:爱尔兰 发表于 2020-6-25 10:55
再后又几年 来自:江苏 发表于 2020-6-25 08:51
提示: 作者被禁止或删除 内容自动屏蔽
点睛不画龙 来自:爱尔兰 发表于 2020-6-25 03:07

nsdd!单走冰心没常驻加速太难受
荏苒在衣。 来自:广东 发表于 2020-6-25 00:12
这个也没必要上升到对立,每个人操作习惯不同
个人觉得念修这个新闪现奶是个不错的思路方向,用得好的话一波团战可以用这个保一次前排然后保一次自己撤退,虽然不是常驻加速但是也算是个比较智能的机动性治疗了吧
当然bx一般没有追电基础,如果不是有一定身板,这技能有时候也略显尴尬,适合有绑定打手,最好是前排打手(。)的跟团奶
对于单走、守点bx的价值那确实是不如换速的
总之一切还得看扩大测试的反馈和实装效果
神怒天罚 来自:浙江 发表于 2020-6-24 23:43
西方经济学丶 发表于 2020-6-24 18:51
我说的难道不是  “闪现更香”?   实战中换速了能跑掉的概率太低了,不实用

我是吐槽哪位每个帖子都抬下杠
凉风荷气清 来自:上海 发表于 2020-6-24 23:41
求问玄灵哪一个可以重置清明CD
忘羡. 来自:江苏 发表于 2020-6-24 19:13

您好,有什么想法可以去专门的玄修建议收集贴里面去讨论哦~ch会看到大家的反馈的~
http://tx3.netease.com/thread-5843323-1-1.html
君念执子午 来自:浙江 发表于 2020-6-24 19:11
乄魂儿丶 发表于 2020-6-24 19:09
对于追电三妙手来说好像错骨惊鸿比心随要好点?

理论上是的  有追电情况下能走,有闪现或许更灵活。所以现在一统提的要么把闪现优化,要么这2个技能可以选。
乄魂儿丶 来自:四川 发表于 2020-6-24 19:09

对于追电三妙手来说好像错骨惊鸿比心随要好点?
君念执子午 来自:浙江 发表于 2020-6-24 19:02
西方经济学丶 发表于 2020-6-24 18:44
你要是不满意可以去提,现在也只是测试阶段。我只能说错步的释放环境更符合bx辅助的定位,实战更有用,这个 ...

所以我在提不是吗, 我说的1v3的情况,是看到了直接走,而不是去打,情况一样吗 我换速之后又不能被减速,死队友的概率不是更大 而且换速的应用更全面,为什么要换一个片面的技能
灬丫児丶 来自:浙江 发表于 2020-6-24 18:56
这个错步惊鸿在哪里
西方经济学丶 来自:江苏 发表于 2020-6-24 18:51
神怒天罚 发表于 2020-6-24 17:44
说实话我觉得我操作算好的……换速没成功过几次……这技能能比闪现香?

我说的难道不是  “闪现更香”?   实战中换速了能跑掉的概率太低了,不实用
西方经济学丶 来自:江苏 发表于 2020-6-24 18:50
君念执子午 发表于 2020-6-24 17:15
两边对推,已方输了,比如剩下3v8。换速能走,瞬移肯定走不了,因为哪怕瞬移,你也没你的队友跑得快。

你换速换的是一个啊,其他人想留你三浮劲就把你二次控下来。要死还是得死
西方经济学丶 来自:江苏 发表于 2020-6-24 18:44
你要是不满意可以去提,现在也只是测试阶段。我只能说错步的释放环境更符合bx辅助的定位,实战更有用,这个技能我吃队友但队友也不亏,他有得到治疗。那你非得杠bx没队友还去1v3、4的情况那就没什么好说了。毕竟我甲组底层bx,没队友没特技我就是被秒。
祝子豪 来自:湖北 发表于 2020-6-24 18:05
打了几把勇斗 感觉纯毒伤害被削了不少 贼恶心
神怒天罚 来自:浙江 发表于 2020-6-24 17:44
西方经济学丶 发表于 2020-6-24 17:05
我觉得你没必要这么激进杠这个问题。我上面也说了1v1bx换速没了吃亏。但作为辅助定位不就是要吃队友吗?b ...

说实话我觉得我操作算好的……换速没成功过几次……这技能能比闪现香?
如花,美眷 来自:四川 发表于 2020-6-24 17:37
我的魂念可以准备棺材了
你的微笑乄 来自:河北 发表于 2020-6-24 17:30
木吾吾吾 发表于 2020-6-24 17:28
楼楼,我想请教一下,这个致死伤害是什么伤害

你剩8000血。。人家打你1W。必死的情况下。1W变2000
木吾吾吾 来自:安徽 发表于 2020-6-24 17:28
楼楼,我想请教一下,这个致死伤害是什么伤害
快速回复 返回顶部 返回列表