查看: 3323|回复: 21
打印 上一主题 下一主题

[攻略] 溪木之终·浊世一图流

[复制链接]

551

活跃

233

人气

0

军饷

以武入道

Rank: 4

积分
156
跳转到指定楼层
楼主
发表于 2025-7-3 12:37 | 只看该作者 |只看大图 回帖奖励 |倒序浏览 |阅读模式 来自:河北

登录论坛,更多趣闻美图好福利!

您需要 登录 才可以下载或查看,没有帐号?注册

x
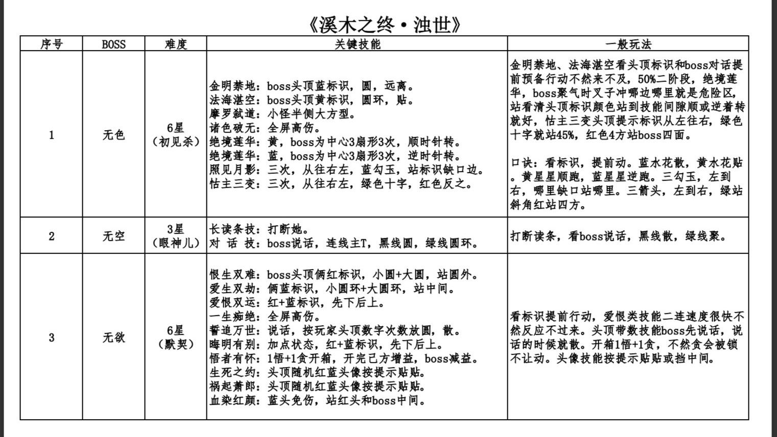
溪木之终·浊世一图流。

溪木之终·浊世.jpg (280.76 KB, 下载次数: 7)

溪木之终·浊世.jpg

8114

活跃

1万

人气

0

军饷

傲睨群雄

Rank: 13Rank: 13Rank: 13Rank: 13

积分
2954

四叶草龙年纪念勋章谕示录十五周年·天下同归

沙发
发表于 2025-7-3 14:27 | 只看该作者 来自:宁夏
666学习了,让代练去打吧

1036

活跃

322

人气

0

军饷

茅塞顿开

Rank: 5Rank: 5

积分
279
板凳
发表于 2025-7-3 15:11 | 只看该作者 来自:山东
最后一个boss还有70%血时 为什么会自己自爆了,哪个技能让他炸了?

2593

活跃

1263

人气

0

军饷

一呼百应

Rank: 11Rank: 11Rank: 11Rank: 11

积分
1029
4#
发表于 2025-7-3 17:02 | 只看该作者 来自:福建
玩个破游戏,天天学这么复杂的机制。

1万

活跃

4万

人气

1313

军饷

贵极思道

Rank: 16Rank: 16Rank: 16Rank: 16

积分
6949

四叶草十五周年·天下同归仲康代言人启神纪

5#
发表于 2025-7-3 17:53 | 只看该作者 来自:广西
这花样是不是有点多啊?能不能简单点

6986

活跃

3804

人气

300

军饷

从者云集

Rank: 12Rank: 12Rank: 12

积分
1927

再探北溟

6#
发表于 2025-7-3 18:12 | 只看该作者 来自:重庆
机制多会就能化解 周三打机制太快没法处理

8033

活跃

3537

人气

20

军饷

从者云集

Rank: 12Rank: 12Rank: 12

积分
2241
7#
发表于 2025-7-3 18:51 | 只看该作者 来自:上海
最后个开珍宝道具是啥意思?什么是悟和贪?

551

活跃

233

人气

0

军饷

以武入道

Rank: 4

积分
156
8#
 楼主| 发表于 2025-7-3 19:31 | 只看该作者 来自:河北
檬心心 发表于 2025-7-3 15:11 山东
最后一个boss还有70%血时 为什么会自己自爆了,哪个技能让他炸了?

那不是bug吗。

551

活跃

233

人气

0

军饷

以武入道

Rank: 4

积分
156
9#
 楼主| 发表于 2025-7-3 19:32 | 只看该作者 来自:河北
小妖未成精 发表于 2025-7-3 18:51 上海
最后个开珍宝道具是啥意思?什么是悟和贪?

玩家头顶有提示,地上有箱子。

1036

活跃

322

人气

0

军饷

茅塞顿开

Rank: 5Rank: 5

积分
279
10#
发表于 2025-7-3 20:56 | 只看该作者 来自:山东

不知道啊 调戏一下boss  他就自爆

9826

活跃

1万

人气

10

军饷

霞举飞升

Rank: 20Rank: 20Rank: 20Rank: 20Rank: 20

积分
25979

四叶草收获幸福神仙眷侣·比翼双飞(祝天下3的小伙伴们幸福美满【赏金猎人】奖励)

11#
发表于 2025-7-4 10:27 | 只看该作者 来自:广东
三个BOSS上去一顿输出就过了.......

6685

活跃

1494

人气

0

军饷

伐肆八荒

Rank: 14Rank: 14Rank: 14Rank: 14

积分
3176

太初神兵

12#
发表于 2025-7-4 12:16 | 只看该作者 来自:广东
丘比特丶 发表于 2025-7-3 17:02 *
玩个破游戏,天天学这么复杂的机制。

去看看赛季制游戏副本再来在来说吧,连人家普通日常本难度都没有

1596

活跃

6452

人气

0

军饷

横空出世

Rank: 10Rank: 10Rank: 10

积分
846
13#
发表于 2025-7-4 12:30 | 只看该作者 来自:山东
资质证 发表于 2025-7-4 12:16 广东
去看看赛季制游戏副本再来在来说吧,连人家普通日常本难度都没有

那你去玩你的赛季游戏啊,跑天下3来说什么,神如金?K如Y?我买个雪糕吃吃降暑,你跑来说一句吃什么雪糕?不如买个空调吹吹!油饼?空调钱电费你出?

4023

活跃

2475

人气

0

军饷

从者云集

Rank: 12Rank: 12Rank: 12

积分
1656
14#
发表于 2025-7-4 14:53 | 只看该作者 来自:湖北
一看就会,一进本就忘

6685

活跃

1494

人气

0

军饷

伐肆八荒

Rank: 14Rank: 14Rank: 14Rank: 14

积分
3176

太初神兵

15#
发表于 2025-7-4 16:14 | 只看该作者 来自:广东
nosexy 发表于 2025-7-4 12:30 山东
那你去玩你的赛季游戏啊,跑天下3来说什么,神如金?K如Y?我买个雪糕吃吃降暑,你跑来说一句吃什么雪糕 ...

赛季制游戏我也有在玩。手残就别下本,菜就多练

2593

活跃

1263

人气

0

军饷

一呼百应

Rank: 11Rank: 11Rank: 11Rank: 11

积分
1029
16#
发表于 2025-7-8 09:46 | 只看该作者 来自:福建
nosexy 发表于 2025-7-4 12:30 山东
那你去玩你的赛季游戏啊,跑天下3来说什么,神如金?K如Y?我买个雪糕吃吃降暑,你跑来说一句吃什么雪糕 ...

对,那人就是有病,我都懒的搭理。颠趴~
头像被屏蔽

2593

活跃

1263

人气

0

军饷

一呼百应

Rank: 11Rank: 11Rank: 11Rank: 11

积分
1029
受到警告 17#
发表于 2025-7-8 09:47 | 只看该作者 来自:福建
提示: 该帖被管理员或版主屏蔽

314

活跃

34

人气

0

军饷

仗剑引马

Rank: 3Rank: 3

积分
82
18#
发表于 2025-7-8 10:22 | 只看该作者 来自:湖南
码住,前排八个字儿。

5373

活跃

5245

人气

0

军饷

得证大道

Rank: 19Rank: 19Rank: 19Rank: 19Rank: 19Rank: 19

积分
24671
19#
发表于 2025-7-8 15:09 | 只看该作者 来自:北京

哈哈哈,丢掉脑子往前莽就是了,莽过去几个算几个。

396

活跃

135

人气

0

军饷

茅塞顿开

Rank: 5Rank: 5

积分
259
20#
发表于 2025-7-10 08:53 | 只看该作者 来自:湖北
第一个怪的圈和环小机制真能躲过去吗,提示圈刚出来就炸了,只能贴身打硬吃圈的伤害
您需要登录后才可以回帖 登录 | 注册

本版积分规则


快速回复 返回顶部 返回列表