【玄修调整之我见】改玄修的目的是让人伤心退游,还是让大家玩的更开心?

查看数: 959 | 评论数: 11 | 收藏 0
关灯 | 提示:支持键盘翻页<-左 右->
    组图打开中,请稍候......
发布时间: 2025-10-21 20:36

正文摘要:

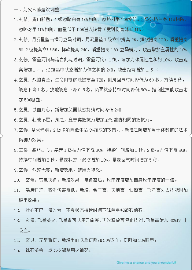
本帖最后由 拜拜了您 于 2025-10-21 22:08 编辑 https://www.bilibili.com/video/BV1fVWzzJEFk/?vd_source=2915b51714bd050f07616f899af6c336  视频有图有真相

回复

亨亨 来自:湖北 发表于 2025-10-22 16:58
爱玩玩不玩滚。
新手太虚 来自:四川 发表于 2025-10-22 15:18
丷朗月清风 发表于 2025-10-22 14:16 辽宁
没说你改的不好啊,我只是指出,当前hh玄修的潜藏的问题,玄修定版之后,才能体现出来

没用的,重击HH五个玄灵和谐的三个都是其他HH喜欢用的。顶级HH用的烈焰真金和加重击不动,态度已经很明确了。

评分

1

查看全部评分

拜拜了您 来自:北京 发表于 2025-10-22 14:42
丷朗月清风 发表于 2025-10-22 14:16 辽宁
没说你改的不好啊,我只是指出,当前hh玄修的潜藏的问题,玄修定版之后,才能体现出来

提了他也不听,全力重击荒火那输出再给身板,想想都想笑。全体还变弱了,那没法玩就不玩了呗,全力强了,其他职业就别玩了呗
丷朗月清风 来自:辽宁 发表于 2025-10-22 14:16
没说你改的不好啊,我只是指出,当前hh玄修的潜藏的问题,玄修定版之后,才能体现出来
拜拜了您 来自:北京 发表于 2025-10-22 14:07
丷朗月清风 发表于 2025-10-22 13:48 辽宁
等今年雾里寻花拿完健体妙法,开了32秒刚身17秒烈焰真金,强制要害,外加御咒95,不吃所有负面状态,进人群 ...

你仔细看了么?按着我建议,烈焰真金只有5秒,且在刚身状态才有额外的御咒,没看到嘛,我难道只会玩荒火,不会玩其他职业嘛?
丷朗月清风 来自:辽宁 发表于 2025-10-22 13:48
等今年雾里寻花拿完健体妙法,开了32秒刚身17秒烈焰真金,强制要害,外加御咒95,不吃所有负面状态,进人群砍你,你就知道效果了。去年一群老板投诉他,没给他特技,你等今年玄修定版之后,你看他转不转hh
拜拜了您 来自:北京 发表于 2025-10-22 13:29
希望赶紧采纳,更新,不然游戏越来越不行
拜拜了您 来自:北京 发表于 2025-10-21 22:02
季灾 发表于 2025-10-21 21:35 江苏
只能说比现在的版本好,更适合荒火

那肯定 看看这是什么操作什么平的荒火,全职业精通是假的吗
季灾 来自:江苏 发表于 2025-10-21 21:35
只能说比现在的版本好,更适合荒火
拜拜了您 来自:北京 发表于 2025-10-21 21:30
比较大的大提琴 发表于 2025-10-21 21:08 江苏
荒火老板的健体妙法特技被你废了

不会 持续十秒 够用了
比较大的大提琴 来自:江苏 发表于 2025-10-21 21:08
荒火老板的健体妙法特技被你废了

快速回复 返回顶部 返回列表