查看: 1449|回复: 32
打印 上一主题 下一主题

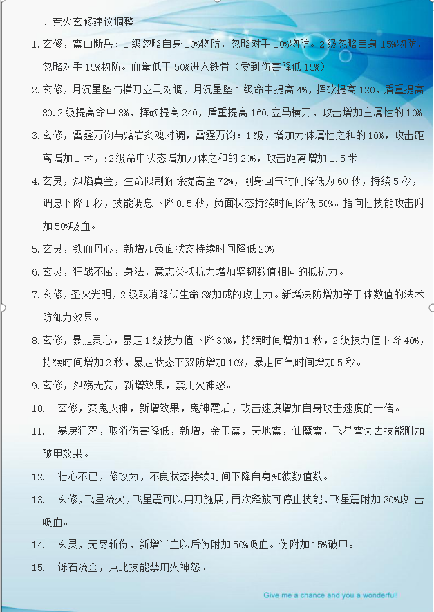
[展示] 【玄修调整之我见】修改玄修的意义是不是为了让大家玩的更开心?给玄修提的好建议

[复制链接]

624

活跃

344

人气

0

军饷

茅塞顿开

Rank: 5Rank: 5

积分
215
跳转到指定楼层
楼主
发表于 2025-10-22 16:14 | 只看该作者 |只看大图 回帖奖励 |倒序浏览 |阅读模式 来自:北京

登录论坛,更多趣闻美图好福利!

您需要 登录 才可以下载或查看,没有帐号?注册

x
https://www.bilibili.com/video/B ... 50f07616f899af6c336
视频体验





2993

活跃

925

人气

0

军饷

横空出世

Rank: 10Rank: 10Rank: 10

积分
820
沙发
发表于 2025-10-22 19:17 | 只看该作者 来自:中国
会心荒火和重击荒火应该是一样的,毕竟神明克制会心,回避克制重击,但会心最高攻1.5倍,重击大小攻之间2倍,重击能打冰心。两个攻击流派各有优劣势,不明白为什么现在变成了会心防御,重击攻击。玩荒火的人没人想要堆防御

624

活跃

344

人气

0

军饷

茅塞顿开

Rank: 5Rank: 5

积分
215
板凳
 楼主| 发表于 2025-10-23 00:24 | 只看该作者 来自:北京
小豆丁乄 发表于 2025-10-22 19:17 中国
会心荒火和重击荒火应该是一样的,毕竟神明克制会心,回避克制重击,但会心最高攻1.5倍,重击大小攻之间2倍 ...

因为不会做啊

624

活跃

344

人气

0

军饷

茅塞顿开

Rank: 5Rank: 5

积分
215
4#
 楼主| 发表于 2025-10-23 09:20 | 只看该作者 来自:北京
小豆丁乄 发表于 2025-10-22 19:17 中国
会心荒火和重击荒火应该是一样的,毕竟神明克制会心,回避克制重击,但会心最高攻1.5倍,重击大小攻之间2倍 ...

震山一刀砍15%防御,防御没优势,还没攻击,不如全力,所有技能都有伤害
头像被屏蔽

624

活跃

344

人气

0

军饷

茅塞顿开

Rank: 5Rank: 5

积分
215
5#
 楼主| 发表于 2025-10-24 09:56 | 只看该作者 来自:北京
提示: 该帖被管理员或版主屏蔽
6#
发表于 2025-10-24 12:25 | 只看该作者 来自:广东
不是,点了裂伤和铄石就禁用火神怒?什么理论

624

活跃

344

人气

0

军饷

茅塞顿开

Rank: 5Rank: 5

积分
215
7#
 楼主| 发表于 2025-10-24 13:54 | 只看该作者 来自:北京
浇灭你的发财树 发表于 2025-10-24 12:25 广东
不是,点了裂伤和铄石就禁用火神怒?什么理论

火神怒的出现本来就挺没脑子的,给了机动,荒火联控能秒人,但是本身身板永远得不到加强,包括太虚,魂剑,羽毛,云麓,毒医,鬼墨,因为有火神怒的存在,永远无法跟荒火建立平衡,你能懂么?火神怒过去,1锤一刀,荒火进人群,这个身板,也放不出来一锤一刀,放弃火神怒,本身荒火暴走就是机动,你再看看荒火身板。

624

活跃

344

人气

0

军饷

茅塞顿开

Rank: 5Rank: 5

积分
215
8#
 楼主| 发表于 2025-10-24 13:55 | 只看该作者 来自:北京
浇灭你的发财树 发表于 2025-10-24 12:25 广东
不是,点了裂伤和铄石就禁用火神怒?什么理论

重击荒火按着我的建议,拥有足够的身板,你还有火神怒,冲到法师脸上,法师怎么打?它也打不动你
会心荒火又铄石流金 还要火神怒,你不觉得过分,全力荒火脆,给一个火神怒倒是可以。
9#
发表于 2025-10-24 14:06 | 只看该作者 来自:广东
拜拜了您 发表于 2025-10-24 13:55 北京
重击荒火按着我的建议,拥有足够的身板,你还有火神怒,冲到法师脸上,法师怎么打?它也打不动你
会心荒 ...

啊?会心荒火的玄修几乎没有任何增益啊,点了壮心还带debuff的。其他身板全是装备来的啊,御心战场套,双铁壁天书,第五条铁壁点化。这些难道都是玄修送的吗?为了这些玄修伤害都降成啥样了。你仔细看看铄石,晕1秒,调息1秒,网速慢点连技能都接不上啊。现在破日局的会心荒火就只剩下4个人打啊
10#
发表于 2025-10-24 14:08 | 只看该作者 来自:广东
拜拜了您 发表于 2025-10-24 13:55 北京
重击荒火按着我的建议,拥有足够的身板,你还有火神怒,冲到法师脸上,法师怎么打?它也打不动你
会心荒 ...

按照你的改法,连壮心不已给的只比都改了,你真是荒火吗?别反串啊

624

活跃

344

人气

0

军饷

茅塞顿开

Rank: 5Rank: 5

积分
215
11#
 楼主| 发表于 2025-10-24 22:28 | 只看该作者 来自:北京
浇灭你的发财树 发表于 2025-10-24 14:08 广东
按照你的改法,连壮心不已给的只比都改了,你真是荒火吗?别反串啊

锤子损失的破甲 取消啦 当然要砍身板 这样才平衡 给御咒
12#
发表于 2025-10-25 15:09 | 只看该作者 来自:广东
拜拜了您 发表于 2025-10-24 22:28 北京
锤子损失的破甲 取消啦 当然要砍身板 这样才平衡 给御咒

还砍身板?是什么错觉让你觉得会心荒火很能抗啊,现在的会心荒火要不全敏要不全力,靠的全是自身堆的身板啊,玄修给与的只有壮心不已啊,还砍?

5683

活跃

2897

人气

0

军饷

从者云集

Rank: 12Rank: 12Rank: 12

积分
1780
13#
发表于 2025-10-25 15:16 | 只看该作者 来自:中国
这个人是来黑荒火的

624

活跃

344

人气

0

军饷

茅塞顿开

Rank: 5Rank: 5

积分
215
14#
 楼主| 发表于 2025-10-26 02:14 | 只看该作者 来自:北京
浇灭你的发财树 发表于 2025-10-25 15:09 广东
还砍身板?是什么错觉让你觉得会心荒火很能抗啊,现在的会心荒火要不全敏要不全力,靠的全是自身堆的身板 ...

什么叫砍 那叫平衡 给你取消所有负面  那叫砍? 你看不见我那视频 我荒火是什么水平 ?

624

活跃

344

人气

0

军饷

茅塞顿开

Rank: 5Rank: 5

积分
215
15#
 楼主| 发表于 2025-10-26 02:15 | 只看该作者 来自:北京
浇灭你的发财树 发表于 2025-10-25 15:09 广东
还砍身板?是什么错觉让你觉得会心荒火很能抗啊,现在的会心荒火要不全敏要不全力,靠的全是自身堆的身板 ...

其他职业 我还没写 那代表 不需要调整嘛
16#
发表于 2025-10-26 17:06 | 只看该作者 来自:广东
拜拜了您 发表于 2025-10-26 02:14 北京
什么叫砍 那叫平衡 给你取消所有负面  那叫砍? 你看不见我那视频 我荒火是什么水平 ?

。。。你先玩玩会心荒火吧,玩个稍微中端一点的,就知道了。禁用火神怒这条就没有继续讨论的必要

624

活跃

344

人气

0

军饷

茅塞顿开

Rank: 5Rank: 5

积分
215
17#
 楼主| 发表于 2025-10-26 22:27 | 只看该作者 来自:北京
浇灭你的发财树 发表于 2025-10-26 17:06 广东
。。。你先玩玩会心荒火吧,玩个稍微中端一点的,就知道了。禁用火神怒这条就没有继续讨论的必要

有铄石流金 就可以了 没必要再要火神怒了,其他职业按着荒火的调整 都要调整 现在的平衡 就基本等于没有

624

活跃

344

人气

0

军饷

茅塞顿开

Rank: 5Rank: 5

积分
215
18#
 楼主| 发表于 2025-10-26 22:27 | 只看该作者 来自:北京
浇灭你的发财树 发表于 2025-10-26 17:06 广东
。。。你先玩玩会心荒火吧,玩个稍微中端一点的,就知道了。禁用火神怒这条就没有继续讨论的必要

我是最早一批玩会心荒火的,会心荒火什么样 我能不知道?
19#
发表于 2025-10-27 09:51 | 只看该作者 来自:广东
拜拜了您 发表于 2025-10-26 22:27 北京
我是最早一批玩会心荒火的,会心荒火什么样 我能不知道?

那你玩的都是小号吧,你哪怕玩个大点的号都说不出这话。

624

活跃

344

人气

0

军饷

茅塞顿开

Rank: 5Rank: 5

积分
215
20#
 楼主| 发表于 2025-10-27 10:30 | 只看该作者 来自:北京
浇灭你的发财树 发表于 2025-10-27 09:51 广东
那你玩的都是小号吧,你哪怕玩个大点的号都说不出这话。

你可以把你视频放出来 看看怎么不行
您需要登录后才可以回帖 登录 | 注册

本版积分规则


快速回复 返回顶部 返回列表