【2025玄修调整之我见】关于太虚玄修的一点小小改动建议

查看数: 734 | 评论数: 16 | 收藏 0
关灯 | 提示:支持键盘翻页<-左 右->
    组图打开中,请稍候......
发布时间: 2025-10-23 10:52

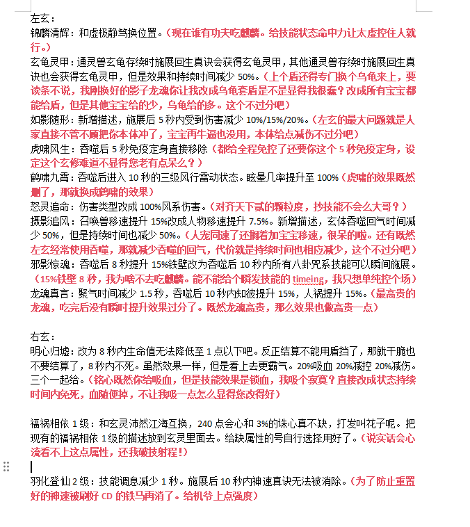
正文摘要:

回复

兵家丶天下 来自:辽宁 发表于 2025-10-24 06:03
咕叽咕叽丶 发表于 2025-10-23 11:05 江西
白嫖还嫌少,你当你是弈剑?

一起提:取消玄修???看看到底哪些门派是白嫖。。让你们这些白嫖体验当年没玄修,普通太虚能一打几!!!
兵家丶天下 来自:辽宁 发表于 2025-10-24 05:59
咕叽咕叽丶 发表于 2025-10-23 11:04 江西
要不给你符惊改成眩晕效果?5秒时间够你离岛清场了岂不美哉?

同意改眩晕,你还给多加了5秒。。。,你是大气,还是无知?
兵家丶天下 来自:辽宁 发表于 2025-10-24 05:41
点赞,在发

mmexport1761254542784.jpg (53.58 KB, 下载次数: 0)

mmexport1761254542784.jpg
飘柔洗宝马 来自:湖北 发表于 2025-10-24 02:36
都改成这样了,铭心的吸血也别动了,也别锁血了,减CD吧,减到15秒,不过分吧,我就当个吸血技能用了
彼此 来自:浙江 发表于 2025-10-24 01:06
kingslain 发表于 2025-10-23 13:54 北京
其实大家其实就是嫌弃他是无敌,可以这么改:铭心归墟期间,单次伤害不能超过20%/15%/10% ,分别对应三个等 ...

我觉得20%的吸血也不要。改成30%的伤害反弹,直接反弹给施法者。你打我1万血,反弹自身减3000血。不过分吧
夜雨声眠、 来自:广东 发表于 2025-10-23 17:11
太虚这么强了,还要提建议  一个风2万 使劲刮,都吹成爆炸头了
kingslain 来自:北京 发表于 2025-10-23 13:54
其实大家其实就是嫌弃他是无敌,可以这么改:铭心归墟期间,单次伤害不能超过20%/15%/10% ,分别对应三个等级效果,这样别人也能打掉血了,而不是一刀切,现在改的这个技能基本无法用了
王子不是我 来自:广东 发表于 2025-10-23 12:48
我建议右玄玄灵合并,和弈剑天机看齐,现在右玄玄灵是5选2 别人玄灵都是加强的小作文。把神行太保放进玄修
hejunplay08 来自:四川 发表于 2025-10-23 12:35
楼主怕是失了智。
顏回 来自:河南 发表于 2025-10-23 11:45
龟甲改下应该不过份吧
肃勿 来自:江苏 发表于 2025-10-23 11:24
想法是好的,我玩受虚都觉得有点过分,比如吞仙鹤10秒内100%眩晕,有点天方夜谭了
比较大的大提琴 来自:江苏 发表于 2025-10-23 11:20
吃麒麟能不能改成 让周围35米的所有敌方失去一个状态

老被天机和弈剑削状态浑身难受,想倒反天罡,虽然100秒才能削一次
咕叽咕叽丶 来自:江西 发表于 2025-10-23 11:05
白嫖还嫌少,你当你是弈剑?
fghfdg 来自:山西 发表于 2025-10-23 11:04
加一缸血
咕叽咕叽丶 来自:江西 发表于 2025-10-23 11:04
要不给你符惊改成眩晕效果?5秒时间够你离岛清场了岂不美哉?
丶星冰乐 来自:浙江 发表于 2025-10-23 11:04
作为一个控制职业,TX的控制在哪?现在好像随便一个职业的控制技能都比TX香求个瞬发符惊不能被打醒不过分吧想要个三体控,想要保命想要有体验感玄冥的瞬间回去好香好喜欢!玄冥的窜来窜去好香好喜欢

快速回复 返回顶部 返回列表